本研究由91热爆 王鹏团队与山东省青岛市妇女儿童医院李蓉团队合作完成,系统探究了石莼寡糖及其锌复合物对高脂饮食诱导的肥胖小鼠脂质代谢的调节作用。研究成果发表于国际权威期刊《Carbohydrate Polymers》(2023, 300, 120249),入选高被引论文。研究发现,石莼寡糖通过调节肠道菌群结构,促进短链脂肪酸生成并激活AMPK信号通路,进而改善脂质代谢紊乱。其锌复合物进一步通过MTF1/PPAR通路增强胆固醇逆转运与脂肪酸β-氧化,协同发挥抗肥胖作用。
肥胖是21世纪全球性的重大健康挑战,其发病机制复杂,涉及遗传易感性、饮食及生活方式等多种因素。近年来,肠道微生物群在肥胖发生与发展中的作用备受关注,靶向肠道菌群的益生元干预策略显示出巨大潜力。研究表明,石莼低聚糖(Ulvan oligosaccharides, UO)因其良好的溶解性与生物可利用度,能更有效地被益生菌利用,促进有益菌(如产丁酸盐细菌)增殖,从而改善代谢健康。锌作为人体必需的微量元素,在肥胖个体中呈缺乏状态,与胰岛素抵抗、炎症等代谢并发症密切相关。然而,传统的锌补充剂存在生物利用度低、胃肠道刺激等问题。近年来,利用多糖或寡糖作为金属离子配体,开发新型高效微量元素补充剂已成为研究热点。
本研究通过酶解法制备石莼寡糖,并以其为配体合成锌复合物。在高脂饮食诱导的肥胖小鼠模型中,研究人员系统评估了石莼寡糖及其锌复合物对体重、血脂水平、肝脏脂肪积累和肠道菌群组成的影响。结果表明,石莼寡糖处理显著提升了肠道中有益菌群的丰度,增加了短链脂肪酸的产生,进而激活AMPK信号通路,调控脂代谢相关基因的表达。值得注意的是,石莼寡糖锌复合物表现出更强的改善效果,不仅能通过MTF1/PPARα通路促进脂肪酸β-氧化和胆固醇逆转运,还能显著降低体重和脂肪组织重量,其效果优于传统的锌葡萄糖酸盐补充剂。

图1. 图形摘要

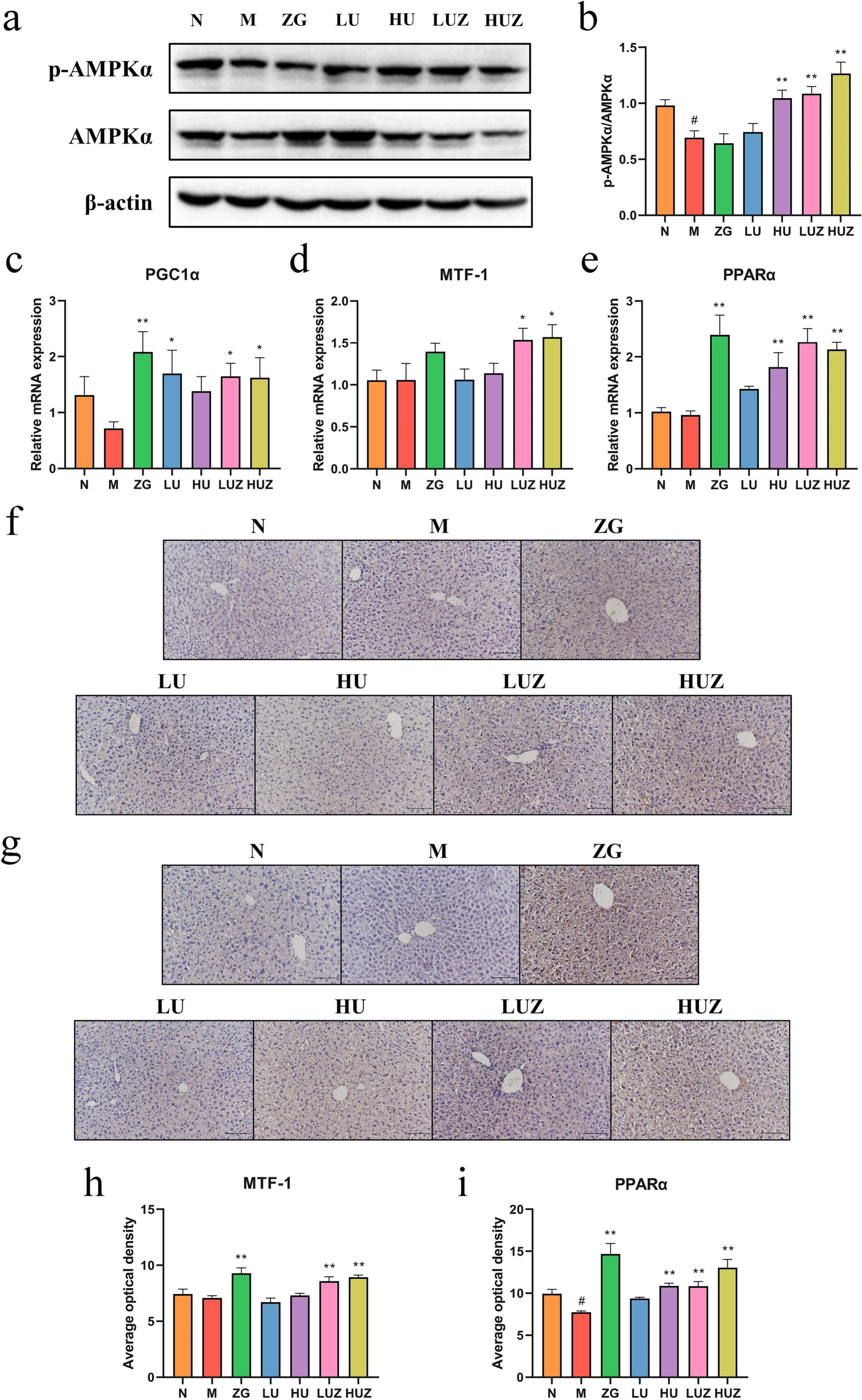
图2. UO 及其锌复合物对高脂日粮喂养小鼠肝脏关键 mRNA 转录和蛋白质表达的影响 (n = 9)。(a、b)AMPK和磷酸化AMPK蛋白表达;(c-e)PGC1α、MTF1和PPARα mRNA转录本;(f,h)MTF1免疫组化分析;(g,i)PPARα免疫组化分析。
本研究首次系统阐明了石莼寡糖及其锌复合物通过"肠道微生物-短链脂肪酸-AMPK/PPAR信号轴"调控脂质代谢的双重机制,不仅深化了对海藻活性成分生理功能的认识,也为开发海洋源抗肥胖功能食品提供了重要的理论依据。该研究提出的"寡糖-微量元素"协同策略,为代谢性疾病的营养干预开辟了新方向,具有重要的科学价值和应用前景。
该研究工作得到了国家重点研发计划(2020YFD0900705-3)和青岛市科技计划(22-3-7-xdny-2-nsh)资助。
通讯员:王鹏、王彦超
审 核:常耀光
原文链接://doi.org/10.1016/j.carbpol.2022.120249
Yongzhou Chi, Zhihua Wu, Chunying Du, Man Zhang, Xinyu Wang, Aowei Xie, Peng Wang*, Rong Li*. Regulatory effects mediated by ulvan oligosaccharide and its zinc complex on lipid metabolism in high-fat diet-fed mice. Carbohydrate Polymers, 2023, 300: 120249.
